Номер 886 - ГДЗ Алгебра 7 класс. Мерзляк, Полонский. Учебник. Страница 171

Вернуться к содержанию учебника

Страница 171

883 884 885 886 887 888 889

Вопрос

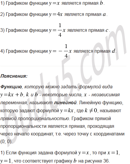
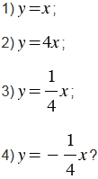
Какая из прямых, изображенных на рисунке 36, является графиком функции:

Подсказка

Ответ


Вернуться к содержанию учебника