Номер 1218 - ГДЗ Алгебра 7 класс. Мерзляк, Полонский. Учебник. Страница 233

Вернуться к содержанию учебника

Страница 233

1215 1216 1217 1218 1219 1220 1221

Вопрос

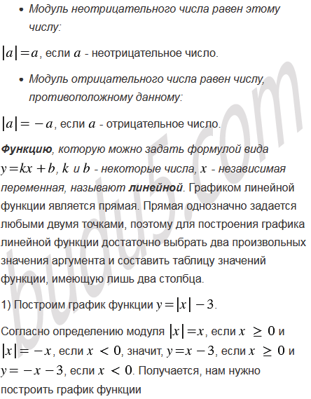
Постройте график функции:

Подсказка

Вспомните:

  1. Что называют функцией.
  2. График функции.
  3. Линейная функция и ее график.
  4. Координаты точки.
  5. Модуль числа.
  6. Противоположные числа.
  7. Сложение рациональных чисел.
  8. Вычитание рациональных чисел.

Ответ


Вернуться к содержанию учебника