Номер 896 - ГДЗ Алгебра 7 класс. Мерзляк, Полонский. Учебник. Страница 172

Вернуться к содержанию учебника

Страница 172

893 894 895 896 897 898 899

Вопрос

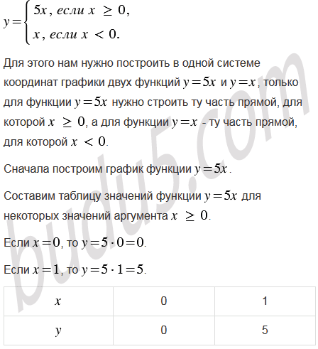
Постройте график функции:

Подсказка

Ответ


Вернуться к содержанию учебника