Номер 900 - ГДЗ Алгебра 7 класс. Мерзляк, Полонский. Учебник. Страница 173

Вернуться к содержанию учебника

Страница 173

897 898 899 900 901 902 903

Вопрос

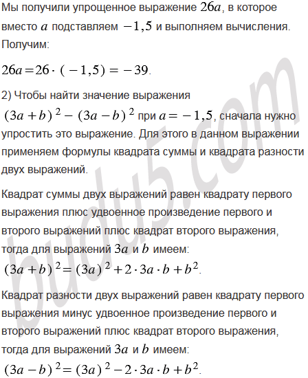
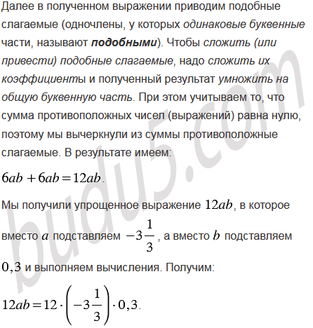
Найдите значение выражения:

Подсказка

Ответ


Вернуться к содержанию учебника